关于印发《马鞍山市公共资源买卖市场竞争主体不良行为治理法子》的通知

您此刻的地位: 首页 > 政策律例

关于印发《马鞍山市公共资源买卖市场竞争主体不良行为治理法子》的通知

颁布功夫:2024-08-30 浏览:

202408301856475032024083018570122920240830185714376202408301857253372024083018573757620240830185747715202408301857593432024083018580953220240830185817732202408301910533232024083019110647120240830191115246

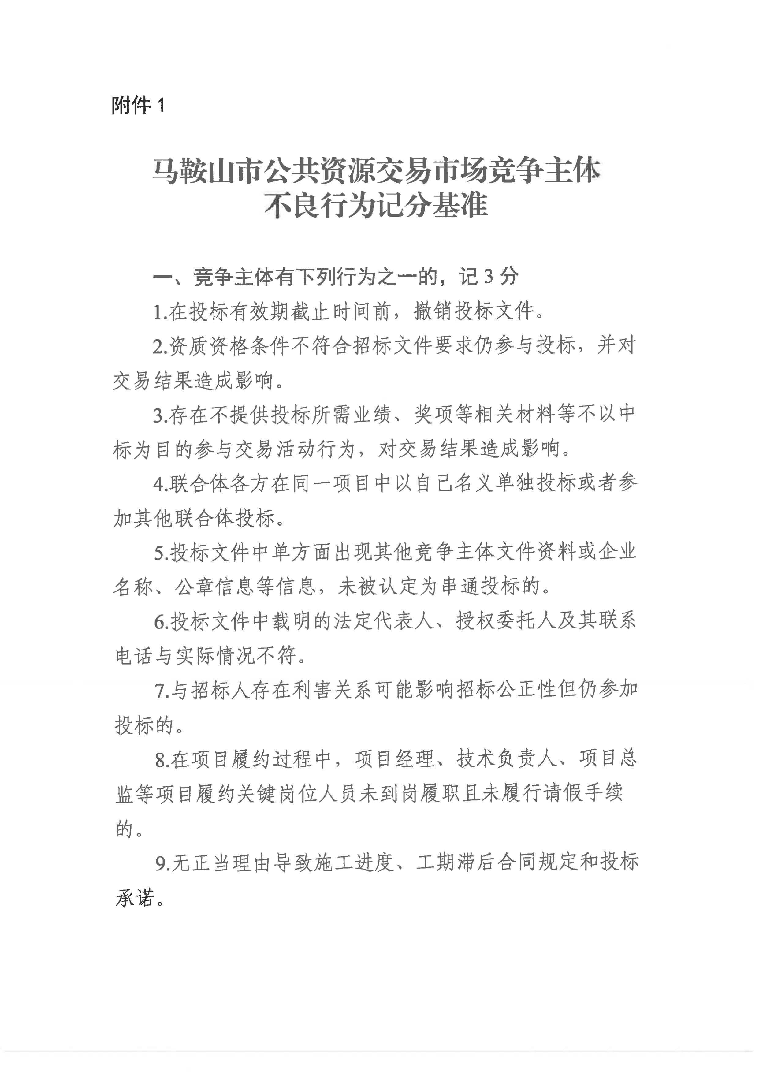
【网站地图】