住房城乡建设部办公厅关于印发《危险性较大的分部门项工程专项施工规划严沉缺点清单(试行)》的通知

建办质〔2024〕63号

您此刻的地位: 首页 > 政策律例

住房城乡建设部办公厅关于印发《危险性较大的分部门项工程专项施工规划严沉缺点清单(试行)》的通知

颁布功夫:2025-01-26 浏览:

建办质〔202463

 

各省、自治区住房城乡建设厅,直辖市住房城乡建设(管)委,北京市城市治理委,上海市交通委,新疆出产建设兵团住房城乡建设局,山东省交通运输厅:

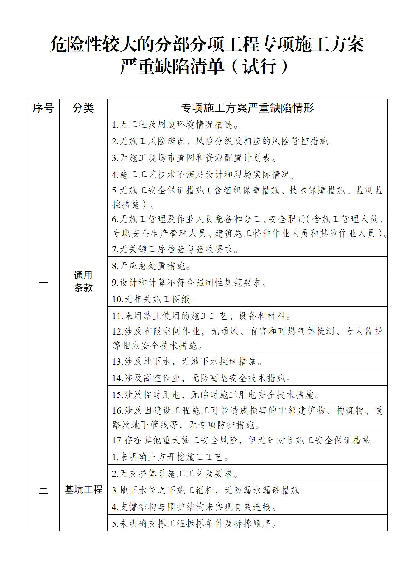
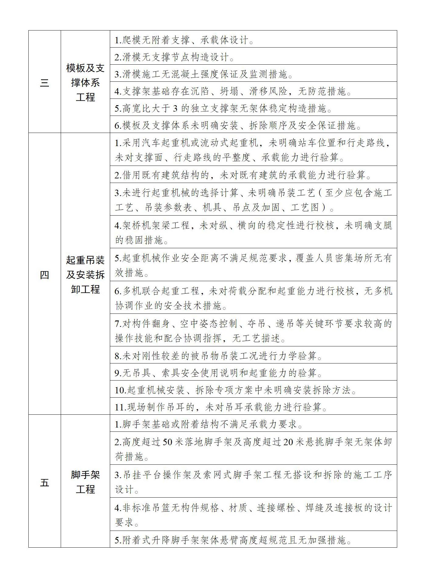
为进一步提高危险性较大的分部门项工程专项施工规划假造质量,有效防备出产安全变乱产生,结合施工安全现实,我部造订了《危险性较大的分部门项工程专项施工规划严沉缺点清单(试行)》 。现印发给你们,请督促房屋市政工程各方责任主体严格执行,从源头提升构筑施工性质安全水平 。

 

 

住房城乡建设部办公厅

20241225


20250126205253175001



20250126205256793002



20250126205258567003



20250126205301489004



【网站地图】